一、熊猫人之谜声望怎么刷1.森林猢狲/锦鱼人,翡翠林任务 只能通过部落/联盟初始任务获取2.阡陌客,四风谷半山种菜收菜3.垂钓翁,卡桑琅钓鱼日常 当初是为是了买水上坐骑,8.0已经没用了4.游学者,跑地图 可以安装插件找文物
世界上最大的乐高航空母舰 世界上最大的乐高积木
一、世界上最大的乐高航空母舰2楼说的有问题,宝高怎么可能和乐高一样呢?要是宝高和乐高一样的话,那宝高怎么没啥名气呢?乐高是世界上最好的积木,没有一个杂牌积木能和乐高相提并论的,质量啊,光泽度啊,还有,乐高的设计师是世界著名顶级设计师,他设计
一、世界上最大的乐高航空母舰
2楼说的有问题,宝高怎么可能和乐高一样呢?要是宝高和乐高一样的话,那宝高怎么没啥名气呢?乐高是世界上最好的积木,没有一个杂牌积木能和乐高相提并论的,质量啊,光泽度啊,还有,乐高的设计师是世界著名顶级设计师,他设计的乐高积木多高水。
二、乐高无限最大建造物
最大建造物是一款由乐高推出的建筑类游戏。它提供了无限的乐高积木供玩家建造各种不同类型的建筑物。玩家可以自由地创造、设计和建造自己想要的建筑,包括房屋、城堡、桥梁等等。这款游戏具有丰富的乐高积木资源和各种创造性工具,使玩家能够发挥无限创造力,建造出独一无二的建筑作品。乐高无限最大建造物通过游戏的方式让玩家享受到建筑设计和建造的乐趣。
三、乐高最大的跑车
1、目前乐高最大的跑车玩具套装是一款名为“蝙蝠侠”的玩具套装,它由 3,981 块乐高积木组成,高约 12 英寸,长超过 20 英寸。这款套装包含了各种可动细节,如蝙蝠侠在家看电视、可动的蝙蝠车、蝙蝠侠出击、武器库开仓等等。此外,这款套装还包括了两个积木人物,他们可以坐在跑车上欣赏蝙蝠侠的战斗。
2、过去,乐高也曾经推出过一些大型玩具套装,如 2009 年推出的“泰坦尼克号”沉没列车套装,以及 2016 年推出的“巨大机器恐龙”套装。但这些套装都不如“蝙蝠侠”套装那样引人注目,因为它们的体积和复杂性都较大,需要较大的空间来展示和玩耍。
四、颗粒数最多的积木
乐高艺术生活系列31203世界地图含有11695块颗粒,比斗兽场还多出了2259片!但不仅仅是更多的零件,该套装还可以拼成三种不同的组合(以不同大陆为中心),并采用了白色框架取代了通常的黑色边框
五、结构最坚硬的积木
1、界上最坚固的积木(世界上最坚固的图形)
2、乐高积木 乐高积木是由丹麦的奥利·柯克·克里斯琴森发明的一种塑料积木,一面有凸粒,另一面有可嵌入凸粒的凹槽,形状有1300多种,每一种形状都有12种不同的颜色,以红、黄、蓝、白、黑为主。它靠小朋友自己动脑动手,可以拼插出变化无穷的造型,令人爱不释手,被称为“魔术塑料积木”。
3、启蒙积木 启蒙积木创立于1994年,至今已有逾22年的历史。“启蒙”一名,是有启迪思想,激发智慧的含义。自创办以来,启蒙一直致力于为消费者提供优质,创新的产品,开发了300余款产品。
相关文章
- 详细阅读
-
2002年世界杯足球赛中国队球员名单 2002巴西世界杯最强阵容详细阅读
2002年世界杯足球赛中国队球员名单1、2002年世界杯中国队名单:2、门将 :22号江津, 23号区楚良 ,1号安 琦 。 3、后卫 :5号范志毅 ,2号张恩华 ,14号李玮峰, 4号吴承瑛 ,17号杜威 ,7号孙继海, 3号杨璞 ,21
-
张菲吴宗宪康康以前一个美食节目叫什么 张菲吴宗宪详细阅读
一、张菲吴宗宪康康以前一个美食节目叫什么1、《周日八点党食字路口》是一档娱乐节目,每次会邀请三组艺人分别和三位主持人组成队伍,进行食物接龙的比赛,食物接龙的规则为从小天使公布的迷头开始,下一道食物的名称字首必须为上一道食物的字尾,可以使用同
-
在网吧怎么用tgp进英雄联盟新版客户端 英雄联盟新版客户端详细阅读
一、在网吧怎么用tgp进英雄联盟新版客户端你得先确定这台电脑有新版客户端,有的话打开TGP,鼠标滑到开始游戏别点,就能看到两个选项了 二、英雄联盟不显示客户端怎么办一般来讲,如果我们的英雄联盟客户端卡在加载界面进不去,那么大概率是我们自身
-
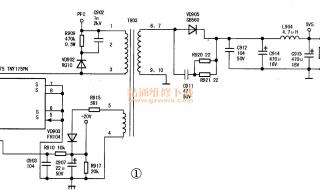
一般led灯电源输出电压不稳定怎么维修 led电源维修详细阅读
一、一般led灯电源输出电压不稳定怎么维修led灯的驱动电源是恒流源,输出的电流是一定的,电压本身就不是定值,在一个范围内。不需要维修。二、led电源电流大了怎么降低电流1、一是恒流控制管外置,这时可加大恒流控制管s极既集成电路的CS端对地
-
小米插线板为什么火了 小米插线板详细阅读
一、小米插线板为什么火了1、小米插线板火了可能是由于以下几个原因之一:2、过载:如果在小米插线板中连接的电器设备超过了它所能承受的负荷范围,就会导致过载。过多的电流通过插线板和电线可能导致过热,引发火灾风险。3、短路:当插头或插座出现短路时
-
荣事达洗衣机和荣事达管业是一个厂家吗 荣事达洗衣机配件详细阅读
一、荣事达洗衣机和荣事达管业是一个厂家吗1、是一个集团旗下的不同品牌。荣事达是中国知名的家电品牌,其主导产品为洗衣机、电冰箱,同时涉及小家电、太阳能热水器、空气能热泵热水器、厨卫电器、电动车、智能手机等多元化产品2、荣事达管业隶属于合肥荣事
-
dota2有什么好玩的单人rpg dota2诛仙诀攻略详细阅读
一、dota2有什么好玩的单人rpg1、有乱战先锋、丛林肉搏、我流忍者、大海战、Dota Run。2、乱战先锋通过吃经验金币控符抢装备来增加自己的战斗力,在混战中取胜,在有限时间拿到最多人头的队伍取胜。3、丛林肉搏是经典的对战地图之一,有个
-
世贸大厦和纽约世贸中心是一个楼吗 世贸中心一号楼详细阅读
一、世贸大厦和纽约世贸中心是一个楼吗1、纽约世贸大厦与纽约世贸中心是一个楼。世界贸易中心是一组建筑群,它包含世贸大厦。2、世界贸易中心(World Trade Center),是位于美国纽约曼哈顿岛西南端的一个建筑群,始建于1966年8月
-
2023元宵晚会多少点开始 2023元宵晚会详细阅读
一、2023元宵晚会多少点开始1、2023年02月5日20时开始。2、元宵节,又称上元节、小正月、元夕或灯节,是中国的传统节日之一,时间为每年农历正月十五。正月是农历的元月,古人称“夜”为“宵”,正月十五是一年中第一个月圆之夜...3、元宵
-
西安相亲相亲大会万人相亲活动都在什么地方举办啊 万人相亲会详细阅读
一、西安相亲相亲大会万人相亲活动都在什么地方举办啊2012年“五一”汉城湖上演 “凤求凰”汉式万人相亲派对火热中。。。“爱越千年”汉文化游园万人派对活动。“凤求凰”汉式相亲派对活动主办:华商报社、西安从缘婚姻介绍所、西安汉城湖实业有限公司共
